坐完月子,眼看就要回歸職場了,真猶豫到底是要自己帶小孩,還是要請人幫忙帶,如果請人帶要怎樣壓力會最小呢? 政府托嬰資訊都整理好如下,宜蘭的媽咪爸比們,可以先討論看看是要請送托嬰中心、保母或是自己帶!!看要怎麼做才會對家庭的衝擊最小,也可以安排時間去了解各各環境的差別,如果選擇托育了解後,對寶寶也比較好喔!!
精選閱讀:
【育兒】0-2歲簡易發展指標評估表
0~1歲親子共讀怎麼讀?六大親子共讀技巧讓你輕鬆上手
1~2歲親子共讀書單繪本推薦 選書重點與技巧
解救0-1歲baby的常見皮膚狀況
目錄
中央托育、育兒津貼補助圖


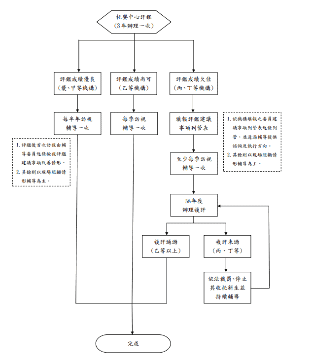
宜蘭托嬰中心評鑑相關資訊

宜蘭公共托嬰中心收費標準
收費標準:
日間托育:弱勢家庭每月月費8,000元整,一般家庭每月月費10,000元整。(不含兒童食/用之奶粉、尿布等個人相關用品費用及兒童團體保險費;另協助符合資格之家長代為申請保母托育費用補助,再由社會處撥入家長帳戶)
退費標準:
以每日267-334元為計算標準(每月月費8,000元-10,000元除以30日計)。
新生停托:
未就托前、初次收托7日內,可全額退費。未滿半個月申請退托者,退月費1/2;滿半個月未滿1個月申請退托者,不予退費。
舊生停托:
未滿半個月申請退托者,退月費1/2;滿半個月未滿1個月申請退托者,不予退費。
請假退費基準:
1.事假:不予退費。事假係指幼兒家長或實際照顧者因事致無法送托。
2.病假(需檢附診斷證明或醫療收據):連續請假滿10天以上(不含例假日),退還請假日數1/3費用,請假未連續者,不予退費。
3.高傳染病請假者:幼兒罹患高傳染性疾病請假,退還請假日數(不含例假日)1/2費用。
4.腸病毒、中心因傳染病防治停托:退還法定或衛生單位建議停托日數1/2費用。
| 機構名稱 | 鄉鎮市別 | 電話 | 核准收托 人數 | 評鑑成績 | 地址 |
|---|---|---|---|---|---|
| 宜蘭縣政府委託財團法人天主教蘭陽青年會辦理 公共托嬰中心-宜蘭中心 | 宜蘭市 | (03)935-6393 | 20 | 甲/108 | 宜蘭市同慶街95號2樓 (宜蘭縣社會福利館) |
| 宜蘭縣政府委託宜蘭縣幼兒教育事業學會辦理 公共托嬰中心-宜蘭第二中心 | 宜蘭市 | (03)936-2211 | 20 | 甲/108 | 宜蘭市崇聖街2號 (宜蘭國小卓越樓) |
| 宜蘭縣政府委託財團法人天主教蘭陽青年會辦理 公共托嬰中心-宜蘭第三中心 | 宜蘭市 | (03)933-3932 | 30 | 甲/108 | 宜蘭市泰山路98號 南屏國小幼兒園棟) |
| 宜蘭縣政府委託財團法人天主教蘭陽青年會辦理 公共托嬰中心-羅東中心 | 羅東鎮 | (03)951-9359 | 40 | 優/108 | 羅東鎮北成路一段189號 (財團法人天主教蘭陽青年會) |
| 宜蘭縣政府委託宜蘭縣幼兒教育事業學會辦理 公共托嬰中心-礁溪中心 | 礁溪鄉 | (03)987-1993 | 30 | 甲/108 | 礁溪鄉礁溪路四段126號3樓 (礁溪生活學習館) |
| 宜蘭縣政府委託宜蘭縣幼兒教育事業學會辦理 公共托嬰中心-冬山中心 | 冬山鄉 | (03)958-0587 | 30 | 優/108 | 冬山鄉永興路二段17號 (順安國小舊禮堂) |
| 宜蘭縣政府委託財團法人天主教蘭陽青年會辦理 公共托嬰中心-蘇澳中心 | 蘇澳鎮 | (03)995-3696 | 20 | 優/108 | 蘇澳鎮中山路一段366號 (蘇澳國小創新樓) |
宜蘭公共托嬰中心家園收費標準
收費標準:
日間托育每月月費11,000元。
(不含兒童食用之奶粉、尿布等個人相關用品費用及兒童團體保險費;另協助符合資格之家長代為申請保母托育費用補助,再由社會處撥入家長帳戶)
退費標準:
以每日367元為計算標準。 新生停托:未就托前、初次收托7日內,可全額退費。未滿半個月申請退托者,退月費1/2;滿半個月未滿1個月申請退托者,不予 退費。
舊生停托:未滿半個月申請退托者,退月費1/2;滿半個月未滿1個月申請退托者,不予退費。
請假退費基準:
1. 事假:不予退費。 事假係指幼兒家長或實際照顧者因事致無法送托。
2. 病假(需檢附診斷證明或醫療收據):連續請假滿10天以上(不含例假日),退還請假日數1/3費用,請假未連續者,不予退費。 3. 高傳染病請假者:嬰幼兒罹患高傳染性疾病請假,退還請假日數(不含例假日)1/2費用。 4. 腸病毒、中心因傳染病防治停托:退還法定或衛生單位建議停托日數1/2費用。
| 機構名稱 | 鄉鎮市別 | 電話 | 核准收托 人數 | 評鑑成績 | 地址 |
|---|---|---|---|---|---|
| 宜蘭縣政府委託社團法人宜蘭縣蘭陽幼兒教保事業發 展協會辦理 公共托嬰中心-員山家園 | 員山鄉 | (03)922-8452 | 24 | 甲 | 員山鄉復興路39號 (員山國小培英樓) |
| 宜蘭縣政府委託社團法人宜蘭縣蘭陽幼兒教保事業發 展協會辦理 公共托嬰中心-蘇澳家園 | 蘇澳鎮 | (03)990-9309 | 24 | 甲 | 蘇澳鎮隘丁路36號 (蘇澳鎮社福大樓) |
| 宜蘭縣政府委託社團法人宜蘭縣蘭陽幼兒教保事業發 展協會辦理 公共托嬰中心-五結家園 | 五結鄉 | (03)960-6990 | 24 | 優 | 五結鄉利成路一段185號2樓 (成興村老人福利中心) |
| 宜蘭縣政府委託社團法人宜蘭縣蘭陽幼兒教保事業發 展協會辦理 公共托嬰中心-冬山家園 | 冬山鄉 | (03)959-0139 | 24 | 甲 | 冬山鄉冬山路168號 (冬山分駐所舊址) |
| 宜蘭縣政府委託社團法人宜蘭縣蘭陽幼兒教保事業發 展協會辦理 公共托嬰中心-壯圍家園 | 壯圍鄉 | (03)937-2085 | 24 | 甲 | 壯圍鄉中央路二段375巷1號 (壯圍國中舊宿舍) |
羅東鎮社區公共托育家園
收費標準:
1.月費:15,000元,延托每半小時50元。
2.教材費:新生入學時收取一次性學雜費3,000元。包含文具、成長檔案印製、照片光碟等。
退費標準:
1.嬰幼兒連續請一般疾病病假10天(不含例假日)退還請假日期之天數50%,其請假未連續者不予退費。如法定傳染
疾病即連續病假5天(不含例假日)退還請假日期之天數50%,其請假未連續者不予退費。事假則都不予退費。
2.本園無註冊費,但每位新生入園時將收取一次性的學雜費$3000其中將包含文具、成長檔案列印以及一年2次照片
光碟等費用。
(1)收托之日起至未滿四週者,學雜費退還三分之二。
(2)收托之日起至未滿二個月者,學雜費退還三分之一。
(3)收托二個月以上者,學雜費不予退費。
電話:(03)951-0685
住址:羅東鎮北成路一段125號(北成國小群育樓)
收托人數:12人
私立托嬰中心
| 機構名稱 | 鄉鎮市別 | 電話 | 核准收托 人數 | 評鑑成績 | 地址 | 收退費基準 |
|---|---|---|---|---|---|---|
| 宜蘭縣私立貝蒂托嬰中心 | 五結鄉 | (03)950-9066 | 20 | 乙/108 | 五結鄉五結路二段322號 | 收費標準: 日間托育月費15,000元,延托每半小時50元,假日臨托每日1,200元。 退費標準: 1.本托嬰中心依收費通知畢上及繳費收據上註明收托起訖日期,以每月月費天數計算,退費時按比例天數依據核算。 2.如幼兒連續請病假5天(有診斷證明者),退還請假日數之月費比例1/2或事假不退費.請假未連續者不退費 (颱風假 如無法送托則不退費)。 3.法定高傳染病請假者,幼兒罹患水痘、腸病毒、結膜炎、百日咳、輪狀病毒等高傳染疾病,留家照顧者,依幼童實際 請假日數,比例退還(有診斷證明者)不含例假日)。 4.本中心幼兒因故停托者,如停托時間在中心後未逾15日者,退月費1/2若逾15日者,當月費用一律不予退還。 |
| 宜蘭縣私立巧天地托嬰中心 | 宜蘭市 | (03)933-3115 | 20 | 甲/108 | 宜蘭市吉祥路199號 原立案地址: | 收費標準: 日間托育月費15,500元,臨延托每半小時最高150元。 (1701~1730=50元、1731~1800=50元、1801~1830=100元、1831~1900=150元) 退費標準: 1.本基準天數定義:1週含計週六、週日以7天計算、1個月以30日計算。 2.本中心幼兒因故停托者,如停托時間在入中心後未逾15日者,退月費1/2;若逾15日者,當月費用一律不予退還。 3.事假:不予退費;病假:連續請假達10天以上(不含例假日),退還請假日數1/2費用,請假不連續者不予退費。 4.法定高傳染病請假者,退還請假日數(不含例假日)1/2費用。 |
| 宜蘭縣私立娃娃屋托嬰中心 | 羅東鎮 | (03)961-6832 | 25 | 優/108 | 羅東鎮北成路一段102之1號 | 收費標準: 1.月費:15,000元,延托每半小時50元。 2.教材費:新生入學時收取一次性學雜費3,000元。包含文具、成長檔案印製、照片光碟等。 退費標準: 1.嬰幼兒連續請一般疾病病假10天(不含例假日)退還請假日期之天數50%,其請假未連續者不予退費。如法定傳染 疾病即連續病假5天(不含例假日)退還請假日期之天數50%,其請假未連續者不予退費。事假則都不予退費。 2.本園無註冊費,但每位新生入園時將收取一次性的學雜費$3000其中將包含文具、成長檔案列印以及一年2次照片 光碟等費用。 (1)收托之日起至未滿四週者,學雜費退還三分之二。 (2)收托之日起至未滿二個月者,學雜費退還三分之一。 (3)收托二個月以上者,學雜費不予退費。 |
| 宜蘭縣私立達文西托嬰中心 | 宜蘭市 | (03)931-3992 | 37 | 甲/108 | 變更地址: 宜蘭市復興路三段80號 原立案地址: 宜蘭市泰山路85巷7號 | 收費標準: 註冊費每學期5,000元,日間托育月費每月15,000元,臨延托每半小時最高150元。 (1701~1730=50元、1731~1800=50元、1801~1830=100元、1831~1900=150元)。 退費標準: 1.註冊費: (1)收托之日起至未滿4週者,註冊費退還2/3。 (2)收托之日起已逾四週至未滿八週,註冊費退還1/3。 (3)收托己逾八週後,不予退費。 2.月費: (1)就托未逾15日者,按未托育日數給予退費。" (2)每月就讀已逾15日者者,不予退費。 3.事病假: (1)事假:不予退費 (2)病假:連續請假達10日以上(不含例假日),退還謮假日數1/2費用,請假不連續者不予退費。 (3)高傳染病請假者,退還請假日數(不含例假日)1/2費用。 |
| 宜蘭縣私立芯悅寶貝托嬰中心 | 宜蘭市 | (03)936-6296 | 36 | 甲/110 | 宜蘭市三清路2號 | 收費標準: 1.月費:日間托育15,800元,以收托日起計算,不足一個月部分,按比例計算。 2.兒童團體保險費:一學期780元。 3.週六臨托費每日1,500元。 退費標準: 1.事假不予退費;事假係指幼兒家長或實際照顧者因事致無法送托。 2.因病假連續請假超過5天者(不含周六、日及特殊連續假期,請假未連續者,不予退費),次月10日辦理退費。 (1)病假5天以上未滿10天(需檢附診斷證明或醫療收據),依請假實際日數費用之餐點費(每日100元)。 "(2)病假連續請假超過10天以上(不含周六、日及特殊連續假期),退還請假日數1/3費用〔(月費÷30天÷3)×請假天數〕。 3.因家庭因素或學校認定不適應環境而終止契約者:" (1)終止日起14日內辦理。 (2)退費標準: 當月開課未滿一週:退當月月費45% 當月開課滿一週而未滿兩週:退當月月費35% 當月開課滿兩週而未滿三週:退當月月費25% 當月開課滿三週:則不予退費 4.政府機關公告之例假日、連續性國定假日或天災颱風假等係屬不退費之範圍。 5.如遇水痘、腸病毒、結膜炎、百日咳、輪狀病毒等高傳染性疾病依規定須停課時,依月費退費標準。 |
| 宜蘭縣私立觀心寶貝 托嬰中心 | 羅東鎮 | (03)961-0880 | 40 | 羅東鎮公正路355號 | 收費標準: 1.月費:日間托育14,000元。(可協助申請托育補助費用) 2.註冊費:每學期12,000元(一學期六個月)。 3.臨托費:200元/小時。 退費標準: "1.註冊費:收托之日起未滿半個月退還2/3,未滿1個月者退還1/3,未滿2個月者退還1/4,收托2個月(60天含2個月)以上者不予退費 2.月費:新生退托:依收托比例退費。已入托之舊生退托:未滿半個月退托者,退還月費二分之一;滿半個月申請退托者不予退費" 請假退費基準: 1. 事假:不予退費。事假係指幼兒家長或實際照顧者因事致無法送托。 2. 病假(需檢附診斷證明或醫療收據):連續請假滿10天以上(不含例假日),退還200元/日,請假未連續者,不予退費。 3. 高傳染病請假者:嬰幼兒罹患高傳染性疾病請假,退還請假日數(不含例假日) 200元/日。 4. 腸病毒、中心因傳染病防治停托:退還法定或衛生單位建議停托日數日數(不含例假日) 200元/日。 |
|
| 宜蘭縣私立芯悅寶貝陽明 托嬰中心 | 宜蘭市 | (03)938-8345 | 60 | 宜蘭市陽明路256號 | 收費標準: 1.月費:日間托育16,000元,以收托日起計算,不足一個月部分,按比例計算。 2.兒童團體保險費:一學期780元。 3.週六臨托費每日1,500元。 退費標準: 1.事假不予退費;事假係指幼兒家長或實際照顧者因事致無法送托。 2.因病假連續請假超過5天者(不含周六、日及特殊連續假期,請假未連續者,不予退費),次月10日辦理退費。 (1)病假5天以上未滿10天(需檢附診斷證明或醫療收據),依請假實際日數費用之餐點費(每日100元)。 "(2)病假連續請假超過10天以上(不含周六、日及特殊連續假期),退還請假日數1/3費用〔(月費÷30天÷3)×請假天數〕。 3.因家庭因素或學校認定不適應環境而終止契約者:" (1)終止日起14日內辦理。 (2)退費標準: 當月開課未滿一週:退當月月費45% 當月開課滿一週而未滿兩週:退當月月費35% 當月開課滿兩週而未滿三週:退當月月費25% 當月開課滿三週:則不予退費 4.政府機關公告之例假日、連續性國定假日或天災颱風假等係屬不退費之範圍。 5.如遇水痘、腸病毒、結膜炎、百日咳、輪狀病毒等高傳染性疾病依規定須停課時,依月費退費標準。 |
找尋合格保母

查詢方式:
點我進入網站並加入會員,選擇托育的方式在按下查詢保母即可找到可配對的保母。
熱門媽媽禮、寶寶禮索取

雀巢媽媽禮
雀巢1000天營養計畫,免費索取孕哺營養膠囊 ,送祝福御守

免費索取寶貝禮
領取 英文遊戲課+動物字母A~Z著色練寫本

迪士尼美語 寶寶禮 免費索取
有許多讓寶寶學習英語的小工具喔

免費索取線上有聲繪本
領取tutorJr的有聲英語繪本

康軒雜誌試讀本
還有加碼再抽桌遊喔!

能恩水解奶粉申請
每年會依生肖不同送不同生肖的寶寶手冊書套

健康力Dr.Advice
益暢敏益生菌免費7日體驗包

心美力親護水解
150元試喝包(30.8g×8)或 LINE 優惠券 300元購買 820g 正裝。

51Talk
0元免費試聽

Etalking Kids 兒童線上英文學習
0元免費試聽

trivago!
找飯店? trivago!

惠氏s26金幼兒樂奶粉申請
家中有3歲以下的幼兒,每位媽咪限索取一罐(400克),試用價$150
或許您也可以加入社群尋找您的解答!

媽媽手冊 【媽媽禮】社團
分享媽媽手冊和寶寶手冊的換禮資訊

新手爸媽討論交流區
讓所有對懷孕和育兒有任何問題或想分享爸媽交流區

親子購物情報站 - 媽媽爸爸專屬嬰幼兒商品團購買賣交流
提供媽咪們在此可以將二手用品售出或是揪團

寶寶副食品研究社 (親子料理)
一起討論副食品及幼兒食品的製作、相關交流與討論

親子遊 親子旅遊 好康 免費 分享區
提供給親子好去處的詳細資訊介紹!

親子繪本共讀學習室
親子共讀好處多多,可以增進親子關係

坐月子找月嫂、育兒找保姆社團
提供生產的媽咪找月子餐、月子中心、月嫂和育兒找保姆,並且交流心得

媽咪 爸比 寶貝 就是愛團購
提供喜歡團購的媽咪、爸比們一起揪人團購的空間

兔寶寶媽咪交流區
家裡中有兔寶寶的媽咪,可以在這個社群分享兔寶寶們的大小事

龍寶寶媽咪交流區
家裡中有龍寶寶的媽咪,可以在這個社群分享龍寶寶們的大小事

媽咪來炫肚 【來蓋大樓吧】愛現寶寶
歡迎各位爸爸媽媽分享討論孩子可愛又迷人的影片或照片喔^^

育兒教養經 粉絲專頁
分享討論孩子照顧的疑難瑣事、媽媽手冊或兒童手冊可以換的贈品

育兒教養經 instagram
整理育兒相關懶人包資訊和有趣的育兒影片

育兒教養經 youtube頻道
育兒教養經的影片內容和出遊Vlog